Professional Projects
CareerLab
Team Size: 5 Members | Timeline: 6 Months


Challenge:
Master's students lacked structured GMAT/GRE prep and realistic interview practice. No centralized platform existed and students were piecing together scattered resources on their own.


What I did:
Owned the full project lifecycle from kickoff to deployment. Built the project schedule, budget, and resource plan in Microsoft Project and Excel, mapping dependencies to keep us 20% under budget.
Ran weekly client check-ins using Google Meet and Notion to capture feedback, flag blockers, and build trust. Created a shared Google Workspace hub so stakeholders could track progress in real time.
Led daily standups with a 5-person team using Agile/Scrum methodology. Used LucidCharts to map workflows and Jira to manage sprints and backlogs.
Researched and evaluated AI vendors by running demos, comparing pricing, and assessing integration complexity. Introduced SDLC practices, including sprint reviews and documentation standards that the company now uses on all projects.
Built the company's first AI tool. Delivered on time with 20% cost savings and 100% client satisfaction.
Impact:
Delivered on time and 20% under budget. Deployed the company's first AI product. Secured follow-on phases with the same client. Set a new standard for how the team approaches emerging technology projects.
What They Said:
"Abirami genuinely cared about our project's success. Her project management skills kept everything running seamlessly, and she added thoughtful touches I hadn't even considered. The end result was better than I expected."
— Client
Marketing Campaign
Team Size: 15 Members | Timeline: 6 Months


Challenge:
The company's fragmented marketing limited engagement and conversions. Messaging was inconsistent across channels and the brand lacked a unified identity that resonated with target customers.


What I did:
Collected and tracked marketing data across 12 highly technical projects using Excel and Google Analytics, turning insights into actionable social media strategies that guided the team's daily focus.
Gathered 12 SMEs (One from each team) and made a 5-person marketing team from benched engineers to produce marketing assets, including demo videos, brochures, and weekly social content, using Canva, Adobe Creative Suite, and LinkedIn Ads.
Designed a comprehensive style guide with color palettes, fonts, and messaging pillars using Figma and Canva. Reviewed and approved all content to ensure visual and messaging consistency.
Maintained stakeholder communication through Tableau dashboards with timely updates and feedback loops that secured approvals and kept momentum strong.
Led a 6-month integrated campaign that boosted brand recognition by 300% and conversions by 30%.
Impact:
Achieved 300% increase in brand recognition and engagement. Increased conversion rates by 30%, directly translating visibility into customer growth. Built a centralized content library that streamlined future campaigns.
What They Said:
"Abirami has this knack for making data tell a story. She inspired the team with creative ideas, kept them on track, and made the whole campaign feel like a shared win."
— Manager
Outbound Sales Program
Team Size: 3 Members | Timeline: 6 Months


Challenge:
Marketing was driving interest, but there was no sales engine to close deals. The company needed a repeatable outbound process to convert leads into enterprise customers.


What I did:
Conducted financial analysis on target companies using annual reports and Crunchbase to identify pain points and budget capacity. Built a qualified prospect list of 1,500+ contacts in Excel.
Used CEO connections to reach the right decision-makers with both the problem and the authority to buy. Managed outreach through HubSpot CRM, Apollo, and LinkedIn Sales Navigator with targeted email campaigns and messaging sequences.
Ran funnel analysis in Excel and Tableau to prioritize high-intent segments. Led discovery calls to map workflows and built pitch decks in Prezi, PowerPoint, and Canva that connected technical features to business outcomes.
Built outbound pipeline that landed 2 enterprise clients worth $1M+ each in projected revenue.
Impact:
Closed 2 enterprise clients with approximately $2M in combined projected revenue. Improved marketing-to-sales conversion through funnel-driven targeting. Established a repeatable outbound playbook for the sales team.
What They Said:
"She closed two enterprise deals in her first six months by combining smart research with relentless follow-through. That's rare for someone early in their sales career."
— Manager
Academic Projects
Drone Visual System
Team Size: 5 Members | Timeline: 6 Months


Challenge:
Emergency teams needed reliable multi-sensor vision integrating camera, infrared, and LiDAR data to act quickly in crisis situations. The project required rigorous planning to coordinate hardware and software schedules.


What I did:
Directed task breakdown and deadline management using a Work Breakdown Structure (WBS) and Gantt charts built in Excel and Microsoft Project.
Created detailed cost breakdowns for infrastructure, materials, and labor using Excel financial models. Conducted risk analysis and prepared recovery plans with schedule and cost contingencies.
Integrated software and hardware schedules into a unified Critical Path Method (CPM )diagram using LucidCharts, ensuring delivery risks were visible and manageable.
Designed the full project management lifecycle for a multi-sensor drone vision system used by emergency response teams.
Impact:
Produced a complete project development lifecycle plan. Presented project kickoff to key stakeholders with detailed schedules, cost analysis, and risk strategies. Established a reusable PM framework (WBS, Gantt, CPM) for future engineering projects.
What They Said:
"Abi kept us organized without ever making it feel stressful. Her time management and high standards pushed all of us to do better work."
— Team Member
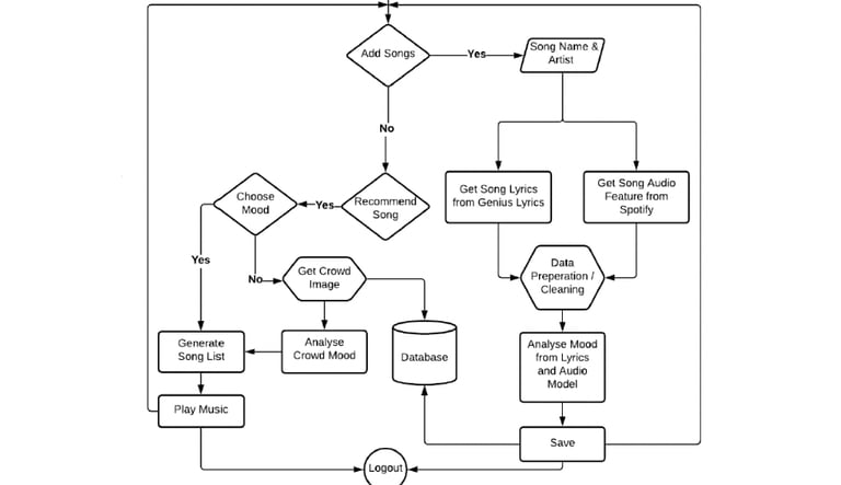
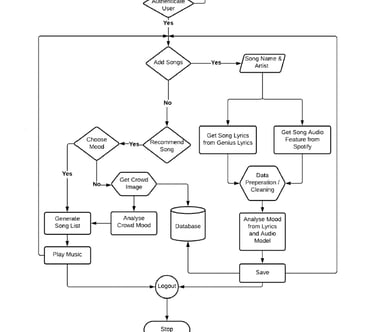
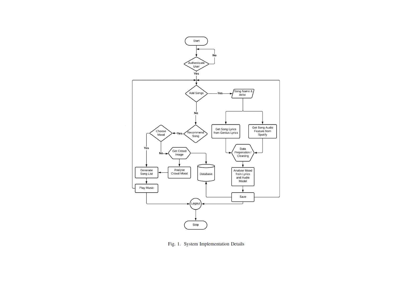
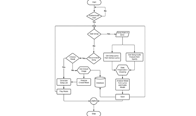
Mood Based Music Recommendation System
Team Size: 5 Members | Timeline: 2 Years
Challenge:
Most music systems rely on manual user input and ignore real-time emotions. We built an AI system that recognized emotions from facial, audio, and lyrical cues to dynamically adjust music in public spaces to promote buying behavior.
What I did:
Researched emotion-recognition methods and ML models to overcome technical challenges. Created project schedules using Excel and Trello to keep the team on track despite research-intensive tasks.
Designed and developed the front end from wireframe to integration using HTML, CSS, JavaScript, and React. Built and managed the database in SQLite for seamless backend integration.
Authored technical documentation meeting international conference standards using LaTeX and Google Docs. Presented findings and led the team during the conference presentation.
Developed an AI music recommender that read group emotions in real time. Won Best Paper at an international conference.
Impact:
Completed research and documentation two weeks early. Awarded Best Paper at an international conference. Published findings in international proceedings, increasing academic visibility and project credibility.
What They Said:
"Abi made the project feel easy to handle. She kept the team on track, her clear documentation saved us time, and by the conference, everything was already in place and stress-free."
— Team Member




ViacomCBS Brand Strategy
Team Size: 5 Members | Timeline: 2 Months
Challenge:
ViacomCBS needed to differentiate RuPaul's Drag Race in a competitive streaming landscape and develop strategies to grow audience engagement across new demographic segments.
What I did:
Conducted market segmentation and STP analysis (Segmentation, Targeting, Positioning) to identify high-potential audience segments and positioning opportunities.
Built perceptual maps and SWOT frameworks to analyze competitive positioning against other reality competition shows. Developed decision matrices to evaluate strategic options.
Created comprehensive 4P marketing strategy (Product, Price, Place, Promotion) and content plans for brand differentiation. Presented recommendations to class as a simulated board presentation using PowerPoint.
Acted as a marketing consultant for ViacomCBS, developing brand positioning and content strategy for audience growth
Impact:
Delivered actionable segment positioning and content strategy recommendations. Demonstrated ability to apply marketing frameworks to real business challenges in a high-stakes presentation format.
What They Said:
"Abirami's use of perceptual mapping to drive decision-making was genuinely innovative. That's not something you see, even from seasoned marketers."
— Professor




Personal Projects
Verifone Market Expansion Strategy
Challenge:
Verifone's Commander site controller technology was underpenetrated outside its core fuel and convenience-store market. The CPO needed a data-driven expansion strategy to identify new revenue opportunities.
What I did:
Conducted market sizing analysis across 107K+ stores in 3 segments using Excel and industry data from NACS, IBISWorld, and DOE. Built TAM/SAM/SOM models to quantify the revenue opportunity.
Performed competitive analysis mapping Verifone against Gilbarco, NCR, Square, and Clover. Identified product gaps and developed positioning recommendations using SWOT analysis and perceptual mapping for each of the three segments.
Built a 10-year forecast in Excel projecting $631M revenue on $3M investment. Identified a $2B EV charging whitespace with 28-32% growth where no competitor combined POS and charging for SMBs.
Created a prioritized GTM roadmap with three strategic initiatives: AI Support, Retail Lite, and Analytics Console. Built the presentation deck in Google Slides and Canva for executive delivery.
Pitched a $65M market expansion strategy to Verifone's CPO with 10x projected ROI.
Impact:
Identified $65M annual revenue opportunity across untapped segments. Proposed a $5M investment plan with 10x projected ROI. Delivered strategic recommendations directly to the CPO.
What They Said:
"The financial modeling was impressive. She didn't just identify the opportunity, she built a 10-year forecast that showed exactly when each initiative would hit saturation and where to double down."
— CPO, Verifone




Ultrahuman Retail Strategy
Challenge:
Ultrahuman's smart ring was distributed across 3,432 retail locations, but sales were scattered and inventory was misallocated. The company needed a data-driven strategy to optimize store presence and reduce carrying costs.
What I did:
Analyzed store-level sales and inventory data for 3,432 locations using Excel and Tableau. Built interactive dashboards to visualize geographic performance and identify patterns.
Calculated Days of Inventory (DOI) metrics and identified that ring-selling stores averaged 34 months of inventory, while 84% of stock sat in non-selling locations. Performed SKU-level analysis to identify underperforming products.
Developed a store tiering model (A-Ring, B-Ring, A-Kit, B-Kit) to classify locations by channel strategy. Created strategic recommendations for inventory reallocation, store exits, and gift card pilot programs.
Optimized retail strategy across 3,400+ stores. Recommended consolidating to 200 core stores and reducing inventory bloat by 97%.
Impact:
Recommended consolidating from 3,432 stores to 200 core locations. Proposed reducing ring DOI from 34 months to 2-3 months. Identified opportunity to reallocate 10,000+ units to higher-performing channels.
What They Said:
"Extremely detailed analysis that gave stakeholders exactly the right amount of information to make decisions."
— AVP Retail (North America)




Cloud Kitchen
Challenge:
Homemakers with strong cooking skills lacked the digital tools and business knowledge to monetize their talents. They needed a simple, low-cost system to reach customers and manage orders.
What I did:
Set up and managed a WhatsApp Business account with automated responses and order tracking.
Created an Excel database tracking recipes, ingredients, costs, and sourcing to give participants clear financial visibility.
Designed menu templates and marketing materials using Canva and Google Docs. Trained participants to update menus and manage pricing independently. Created FAQ templates and customer feedback surveys.
Promoted the business through social media campaigns and community centers. Used Google Sheets to track orders and customer data for continuous improvement.
Designed a WhatsApp-based food ordering system that helped homemakers reach 200+ customers and build financial independence.
Impact:
Enabled 3 homemakers to attract 200+ customers and secure 10 daily orders. Provided training in Excel and English communication for long-term growth. Established a scalable model for micro-entrepreneurship as a pro bono community initiative.
What They Said:
"Abi believed in us more than we believed in ourselves. She patiently taught us digital and business skills, and for the first time, I felt independent and capable."
— Homemaker




Get in touch
Phone
(408) 520-8940
abiramisouvaminadane@gmail.com
I’d love to hear from you! Feel free to reach out for opportunities, collaborations, or just a conversation.
